后里豐原污染臭翻天,台中市長盧秀燕、環保局長吳志超、豐原立法委員江啟臣、后里立法委員洪慈庸、市議員張瀞分、陳本添、謝志忠、王朝坤、陳清龍;后里區區長張大春,后里的各里里長,后里的汙染很嚴重,今天只要臭一天、汙染一天,你說你做的再多再多,都是廢話。
2015年6月26日 星期五
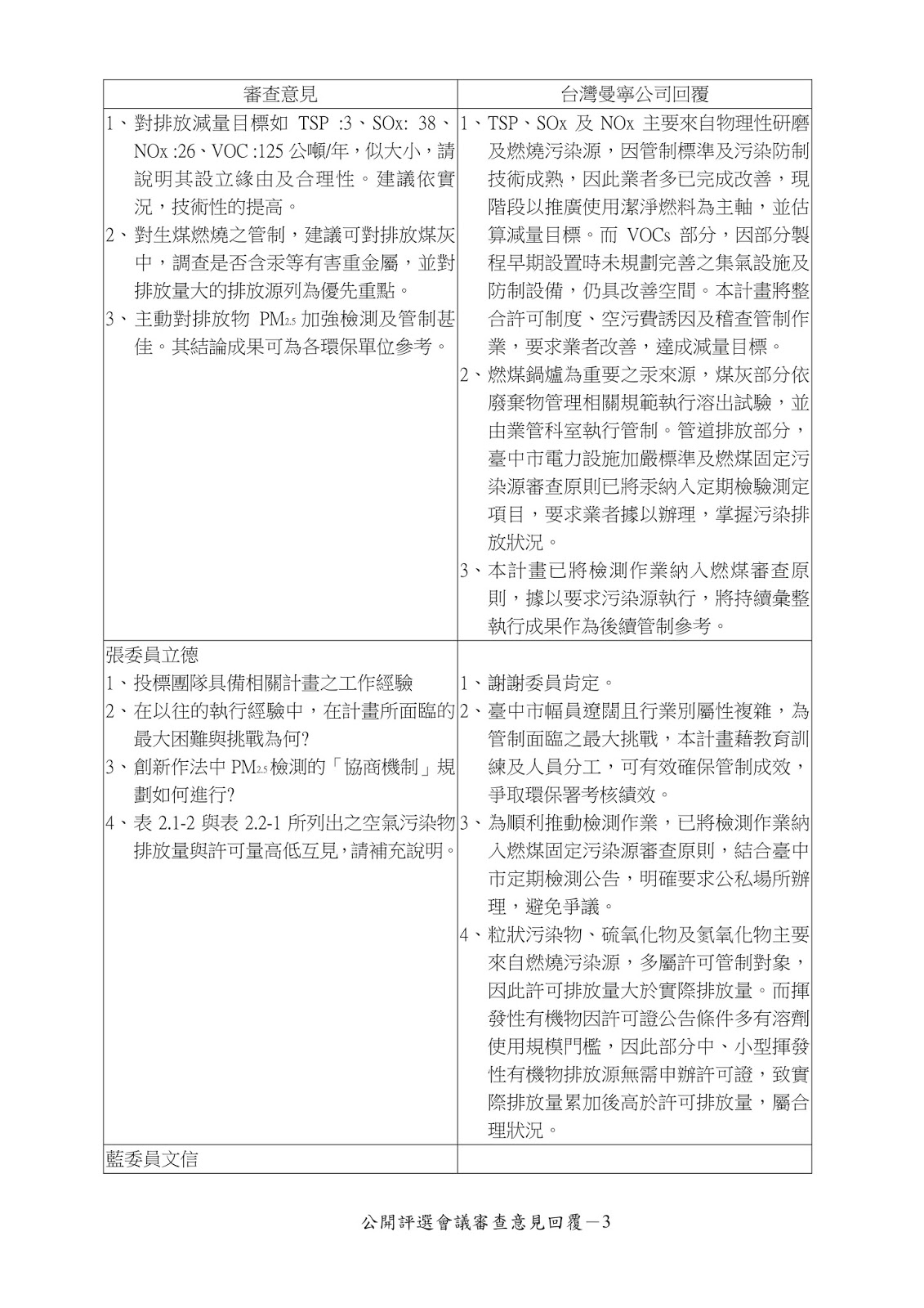
20150626,103年「臺中市固定污染源許可、空污費及揮發性有機物管制計畫」期末報告(共596頁)
PDF檔下載點1:103年「臺中市固定污染源許可、空污費及揮發性有機物管制計畫」期末報告(定稿本)(共596頁).pdf ↗
PDF檔下載點2:103年「臺中市固定污染源許可、空污費及揮發性有機物管制計畫」期末報告(定稿本)(共596頁).pdf ↗
1~20
21~40
41~60
61~80
81~100
101~120
121~140
141~160
161~180
181~200
189
190
191
195
201~220
221~240
241~260
261~280
281~300
291
301~320
321~360
341~360
361~400
381~400
401~450
421~440
451~500
501~510
511~520
521~530
531~540
541~596
561
581
596頁結束
網頁:
103年「臺中市固定污染源許可、空污費及揮發性有機物管制計畫」期末報告(定稿本)(共596頁).pdf ↗
臉書后里幫公開社團 ↗





















































































































































































































































































































































































































































































































































































































